欧美黑人巨大videos精品_欧美黑人巨大xxxxx_欧美黑人乱大交_欧美黑人乱大交_欧美黑人牲交videossexeso_欧美黑人添添高潮a片www_欧美黑人添添高潮a片www_欧美黑人性暴力猛交喷水黑人巨大

当前位置: 首页    新闻中心    学术科研    正文

【学术探索】我校教师与深圳大学合作共同在《Nature Aging》上发表重要成果

时间:2023-11-14 来源:基础医学院 阅读次数:

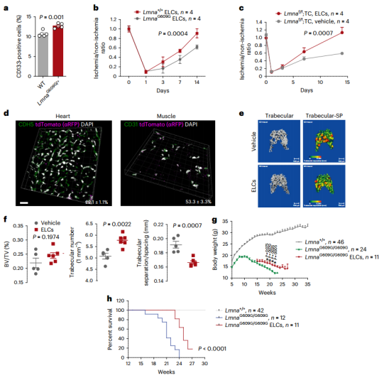
11月9日,我校基础医学院与深圳大学共建实验平台研究人员孟媛与深圳大学刘宝华团队共同在《Nature》子刊《Nature Aging》(IF=16.6)在线发表题为“CD133+ endothelial-like stem cells restoreneovascularization and promote longevity in progeroid and naturally aged mice”的研究论文。欧美黑人巨大videos精品_欧美黑人巨大xxxxx_欧美黑人乱大交_欧美黑人乱大交_欧美黑人牲交videossexeso_欧美黑人添添高潮a片www_欧美黑人添添高潮a片www_欧美黑人性暴力猛交喷水黑人巨大与深圳大学为本研究的共同作者单位,我校研究人员孟媛为共同第一作者。

该研究通过谱系追踪和单细胞转录组学,确定了一群CD133+骨髓衍生的内皮样细胞(ELCs)作为潜在的内皮祖细胞,它们有助于体外的管状结构和体内的新血管形成。研究证明,在早衰和自然衰老小鼠中,补充野生型和年轻型内皮细胞分别可以恢复血管新生能力并延长寿命。

在机制上,课题组研究发现在衰老的CD133+内皮细胞中,法尼酯二磷酸合成酶(FDPS)上调,这是类异戊二烯生物合成的关键酶。FDPS过表达会损害CD133+ ELCs的新生血管形成能力,而帕米膦酸盐抑制FDPS可增强老年小鼠的新生血管形成,改善健康指标并延长寿命。这些发现强调了干细胞治疗早衰症和年龄相关病理的策略,对于早衰症和年龄相关病理的治疗具有重要意义。

相关研究成果(图源自《Nature Aging》)

(周鸿铭/文、图  马旭明、侯东晓/审)